Nombre total de pages vues

vendredi 17 février 2023

اشهر الدوائر الاليكترونية المستعملة فى الاجهزة

 

 من استفاد ويريد ألإعانة على هدا الرقم
 flexy  0553532097
50 DA
)=======**======(

 

اشهر الدوائر الاليكترونية المستعملة فى الاجهزة

**********************
LD5530
 
**************************
 
POWER_ON-OF




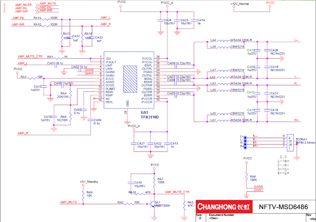
AUDIO

OB6220


TPA3110

****************************************



*******************************

FALACHE MEMOIR 

NAND


********************************

HDMI


********************

INVERTER

************************

IR











*********************

RAM MEMOIR

***************************

SD/MMC CARD READER










 
 

jeudi 16 février 2023

maxwell MAX-E43CH-S_ TP.MT5510S.PB803

 maxwell MAX-E43CH-S

 TP.MT5510S.PB803

T-con: HV430FHB-N10 

panelle: C430F19-E1-B

من استفاد ويريد ألإعانة على هدا الرقم

 flexy  0553532097
50 DA
)=======**======(

 


SERVICE MODE== menu 1147 




 










Remote universal

UserCode 007F
DATACode 0AF5
Source 53AC
HOUM 44BB
MENU 54AB
 **********************************************
التحديت خاص بالتقنيين فقط ولا اتحمل اي مسؤولية
لمعالجت تشنج الجهاز
 remote universal
 التحديت مجرب
نفك الضغط عن الفيرمواير
ننسخ محتوا المجلد فى الفلاش ديسك
نضع الفلاش ديسك فى الجهاز 
نشغل الجهاز مع الضغط على زر الباور للجهاز
يبدء الليد الازرق بالخفقان
لاتنزع الفلاش ديسك ولا تطفىء الجهازحتى يعيد التشغيل تلقائيا او تمر عشر دقائق
الصورة راح تكون سلبية ويتغير مكان زر الباور
don't worry about that
ندهب الى التيكون نتبع الرجل رقم سبعة للالفيدياس
نجد مقاومة تحديد نمط العرض
JEIDA or VESA
نغير مكان المقاومة كما فى الصورة

 

التعديل على لوحة المفاتيح

 firmware  maxwell MAX-E43CH-S
 
 



vendredi 10 février 2023

StarSat SR-3030HD EXTREME_SN763AB

 StarSat SR-3030HD EXTREME

SN763AB 

 

 من استفاد ويريد ألإعانة على هدا الرقم
 flexy  0553532097
50 DA
)=======**======(


 

 



DUMP StarSat_SR-3030HD EXTREME_V3.17

DUMP+StarSat_SR-3030HD+EXTREME_V3.17.rar/file 

قائمة القنوات 

2023

GX6605_HD_DatabaseV1.00.rar/file 

 

Starsat SR-VI20-VEGA-NEW_SN763RB

 SR-VI20-VEGA-NEW_V3.63_25022025 SN763RB 20231123 LNB S8035 XT25F32 WIFI Dump+SR-VI20-VEGA-NEW_V3.63_25022025.rar/file *********************...