Nombre total de pages vues

lundi 10 septembre 2018

GN CX-5500+1000+1010+3000+3001 tuton Chassis: GS3601FE

 من استفاد ويريد ألإعانة يرسل على هدا الرقم

 flexy  +213553532097
       0553532097
50 DA

)=======**======( 
Géant GN CX-5500+1000+1010+3000+3001 tuton
Chassis: GS3601FE

GS3601FE Géant gn-cx3001 titanuim




 power


اشهر عطل فى بطاقة التغدية
 

aficheur
MASTER CODE 5922+9876+0000
DUMP+LOADER_tout:


احسن نسخة مع قنواة مرتبة لجميع الموديلاة

لودر تمرير السوفت مع لودر ترتيب القنواة



dimanche 9 septembre 2018

Utilitaires programme électronique


 من استفاد ويريد ألإعانة يرسل على هدا الرقم

 flexy  +213553532097
       0553532097
50 DA

)=======**======( 
Utilitaires programme électronique
 
كتاب رائع و هو مدخل فى الاليكترونيك عربى
للاخ المهندس السورى وليد بليد


هدا البرنامج يغنيك عن البحت عن القطع الاليكترونية










***************************************************************************


من اجل دراسة معمقة و فهم موسع لطبيعة عمل اى معالج انصحكم ب فيديوهاة الاخ وليد بليد على اليوتوب عربي
Programming AVR MCUs using
Embedded Systems


روائع دروس المهندس وليد بليد على برنامج الباسكوم
 
 
 
 

IRIS 32E200A Châssis: 5800-A6M31G-0P10 VER.0.01

 من استفاد ويريد ألإعانة يرسل على هدا الرقم

 flexy  +213553532097
       0553532097
50 DA

)=======**======( 
 
IRIS 32E200A
 Châssis: 5800-A6M31G-0P10 VER.0.01
CHIP: MSD3463GLAT-W2
LC320DXJ-SGE1SGK1
 
SERVICE MODE 
Appuyez sur le bouton Source
Composez les chiffres 3195
  SOURCE+3195
 

 

LC320DXJ-SGE1SGK1



  5800-A6M31G-0P10 VER.0.01


 MP3398A
 
 
 LNK6778K
dump
 
 
 
 
 
 
 

ENIE ELE32M10A11K1 S25L064P

 من استفاد ويريد ألإعانة يرسل على هدا الرقم

 flexy  +213553532097
       0553532097
50 DA

)=======**======( 
ENIE ELE32M10A11K1
Châssis: 35015556

 Châssis: 35015556





DUMP

CRISTOR AB-LC22HU36 NX25P40

 من استفاد ويريد ألإعانة يرسل على هدا الرقم

 flexy  +213553532097
       0553532097
50 DA

)=======**======( 
CRISTOR AB-LC22HU36
 AB-LC22HU36


 
DUMP
 

vendredi 7 septembre 2018

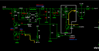
LNB-Power Supply and Control-Voltage Regulator

 من استفاد ويريد ألإعانة يرسل على هدا الرقم

 flexy  +213553532097
       0553532097
50 DA

)=======**======( 
داراة جهد التغدية المنضم المسؤول عن خرج ل م ب
LMB 14V/19V
تعريف بالدارة
دارة  ل م ب مسؤولة عن تنضيم جهدين احدهما افقى 19 فولط والاخر عمودى 14 فولط
يستعملها المعالج كواجهة ل ارسال التعليماة الى السويتش او المبدل الدى يتحكم بعدة رئوس للاقط اومحرك اللاقط و المسماة ب
DiSEqC 2.x, and DiSEqC 1.x
يستعملها المعالج كواجهة ل ادماج التردد النغمى 22كيلو هرتز التى تعمل بها بعض القنواة داة التردد الافقى او العمودى
يتحكم المعالج بايقاف و تشغيلها
يتحكم المعالج بستبدال جهد الخرج الدى تنتجه 14 و 19فولط
يتحسس المعالج من خلالها عن اي قطع او تماس فى جهودها و يعطينا رسالة على الشاشة  

ناتى الى اشهر الدوائر للاجهزة الرقمية
LM317

دارة الترانزيستور و الموسفاة البسيطة

GEC_AP3031
CA4FE_SY7208
FD9515B_INN8186
S8035E

 DS5047A TO S8035E

G5108
MPS1541

mp1542

MP8125


OE=FC
هده الشريحة تستعمل فى الاجهزة الرقمية المدمج فيها الاندرويد او لينوكس

********************************
IC LNB A8304
*************************************
A8296
 


 
 
 
 
     

Starsat SR-VI20-VEGA-NEW_SN763RB

 SR-VI20-VEGA-NEW_V3.63_25022025 SN763RB 20231123 LNB S8035 XT25F32 WIFI Dump+SR-VI20-VEGA-NEW_V3.63_25022025.rar/file *********************...